Syngeneic Tumor Mouse Models

Syngeneic mouse models are important preclinical research tools for immuno-oncology drug discovery. Tumors engrafted into these models are not rejected by the host and thereby enable researchers to investigate new drugs in the context of a fully functioning immune system. Taconic offers a range of syngeneic tumor hosts from popular inbred strains to advanced genetically engineered models. Additionally, our syngeneic cell line database can be used to identify tumor cell lines, their associated background strains, and select the most appropriate model for your study.

black mouse

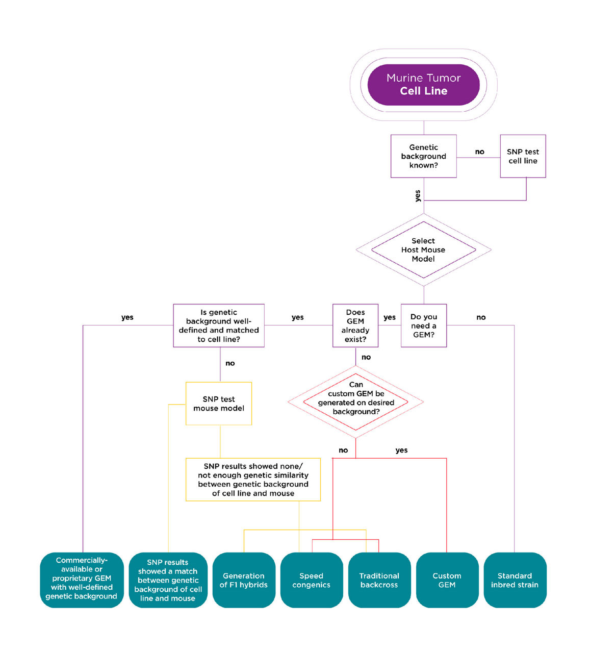
Syngeneic Tumor Model Generation

To generate a syngeneic tumor model, a murine tumor cell line that originated in an inbred strain is first cultured in vitro and then implanted into mice of the same genetic background. A key advantage of this type of tumor model is that the host has a competent immune system, which is required to evaluate immune-modulating drugs.

Syngeneic Tumor Model Generation Chart

Advantages of Syngeneic Mouse Models For Immuno-Oncology Research

  • Fully intact immune system
  • Tumor, immune system, and stroma are genetically matched
  • Compatible with existing and custom GEMs enabling greater flexibility
  • Germ-free and gnotobiotic inbred strains available for microbiome studies
  • Genetically engineered Jh Mouse enables researchers to conduct syngeneic studies without the negative effects of immunogenicity

Standard Inbred Strain Used as Hosts For Syngeneic Tumor Experiments

Taconic offers key inbred strains at multiple health standards, including Germ Free, to facilitate oncology studies with a microbiome component.

StrainTaconic ModelsNotes
C57BL/6C57BL/6NTacTh1 immune bias. B6 and BALB/c are the two most commonly used strain backgrounds for syngeneic tumor studies. Cohorts of aged female retired breeders are available to study the intersection of cancer and aging. Some lead time required. Cohort may have an expanded age range.
C57BL/6JBomTac
BALB/cBALB/cAnNTacTh2 immune bias. B6 and BALB/c are the two most commonly used strain backgrounds for syngeneic tumor studies. Cohorts of aged female retired breeders are available to study the intersection of cancer and aging. Some lead time required. Cohort may have an expanded age range.
BALB/cJBomTac
C3HC3H/HeNTac 
DBA/2DBA/2NTac 
FVBFVB/NTacPrimarily used for mammary tumor studies.
DBA/1DBA/1JBomTac 
129S6129S6/SvEvTac 

Taconic has compiled a database of published syngeneic tumor cell lines, with details on cancer type, strain background, immunogenicity and metastatic potential. Filter or search by any of these characteristics to identify relevant cell lines for your research.

The Jh Mouse

Antibody-deficient C57BL/6 and BALB/c mice for immuno-oncology research.

The Jh Mouse permits clinically-relevant dosing of immunogenic test articles in syngeneic tumor model systems.

Standard Inbred Strain

BALB/c mouse
Implemented with syngeneic tumor cell line derived from BALB/c or

C57BL/6 mouse
Implanted with syngeneic tumor cell derived from C57BL/6

Standard inbred host develops humoral immune response (anti-drug antibodies) against test article, which can neutralize the therapy or even cause anaphylaxis.

Jh Mouse

The Jh Mouse may be crossbred to other GEM strains, such as genetically humanized PD-1 mice to further extend the utility of this system. Inquire for details on crossbreeding rights.

Jh Mouse implanted with syngeneic tumor cell line derived from BALB/c or C57BL/6

Taconic offers two Jh models:

The Jh Mouse lacks B cells, so no anti-drug antibodies are produced. It retains other immune cell types such as T cells, so immunotherapies can be successfully evaluated using clinically-relevant dosing.

C57BL/6 Suite of Strains For Syngeneic Tumor Modeling 

StrainStrain TypeImmunodeficienciesNotes
C57BL/6NTacInbredNoneInbred strain. B6/N substrain. Widely available in North America and Europe.
C57BL/6JBomTacInbredNoneInbred strain. B6/J substrain. Widely available in Europe.
B6.SJL-PtprcAdoptive TransferNoneCongenic on C57BL/6NTac. Carries the SJL-derived Ptprca (Cd45.1/Ly5.1) allele, which can be used to distinguish between transferred lymphocytes derived from this donor strain and C57BL/6NTac recipient mice.
β-actin-lucAdoptive TransferNoneReporter strain with constitutive expression of luciferase in all tissues tested. May be used as source of luciferase-labeled donor cells for adoptive transfer into C57BL/6 recipient mice.
Rag2/OT-I TCR TransgenicDoes not develop mature T or B cells expressing endogenous T cell receptors.Useful as either a tumor recipient or as a source of homogenous donor CD8+ T cells for in vivo adoptive transfer studies to investigate MHC class I-restricted CD8+ T cell responses to ovalbumin-expressing tumors.
Rag2/OT-II TCR TransgenicDoes not develop mature T or B cells expressing endogenous T cell receptors.Useful as either a tumor recipient or as a source of homogenous donor CD4+ T cells for in vivo adoptive transfer studies to investigate MHC class II-restricted CD4+ T cell responses to ovalbumin-expressing tumors.
Jh (C57BL/6)ImmunodeficientLacks B cellsB cell-deficient but retains other immune cell types such as T cells and myeloid cell populations. Useful for studying immunotherapies that could induce ADA and/or anaphylaxis in wild type mice.
Rag2 KnockoutImmunodeficientLacks T and B cellsTumors may grow more quickly in an immunodeficient host. Amenable to adoptive transfer of immune cells from C57BL/6NTac or other C57BL/6 lines.
Rag2/Il2rg KnockoutImmunodeficientLacks T, B and NK cells; dysfunctional dendritic cells.Tumors may grow more quickly in an immunodeficient host. Amenable to adoptive transfer of immune cells from C57BL/6NTac or other C57BL/6 lines.
Abb Knockout
ImmunodeficientExpresses no A or E MHC class II molecules and therefore lacks most CD4+ T cells.Useful for mechanistic studies of the immune response by eliminating CD4+ T cell responses.
Abb Knockout with PtprcaImmunodeficientExpresses no A or E MHC class II molecules and therefore lacks most CD4+ T cells.Useful for mechanistic studies of the immune response by eliminating CD4+ T cell responses. Carries the SJL-derived Ptprca (Cd45.1/Ly5.1) allele, which can be used to distinguish between transferred lymphocytes derived from this donor strain and C57BL/6NTac recipient mice and vice versa.
B2m Knockout*ImmunodeficientDeficient in MHC Class I molecule expression and exhibits depletion of CD8+ and NK1.1+ CD4+ T cells.Useful for mechanistic studies of the immune response by eliminating CD8+ T cell responses. Note: may also show decreased immunoglobulin half life in this model due to decreased FcRn expression.
Abb/B2m Knockout*ImmunodeficientExpresses no A or E MHC class II molecules and therefore lacks most CD4+ T cells. Deficient in MHC Class I molecule expression and exhibits depletion of CD8+ and NK1.1+ CD4+ T cells.Useful for mechanistic studies of the immune response by eliminating both MHC class I and II signaling.
Fcer1g (FcRγ)ImmunodeficientDeficient in the gamma chain subunit of the FcgRI, FcgRIII and FceRI receptors, resulting in functionally impaired macrophages, neutrophils, mast cells, basophils and NK cells.Useful for studies to distinguish the role of the Fc receptors in antibody-mediated effector responses and to evaluate the contribution of IgG and IgE triggered effector pathways.
Fcgr2b (FcyRII) ImmunodeficientDeficient in FcgRIIB protein, a low affinity immunoglobulin G receptor which inhibits the activation of disparate effector functions such as phagocytosis, antibody dependent cytotoxicity and release of inflammatory mediators.Useful in mechanistic studies by removing the inhibitory function of FcgRIIB, or in identifying antibody-mediated FcgRIIB-dependent crosslinking effector mechanisms.

*Available from Taconic's cryopreserved repository.

Transgenic HLA Mice For Syngeneic Tumor Models

Note: Syngeneic tumor take rate and growth kinetics may vary between wild type and immunodeficient mice on the same strain background. A pilot study is always good practice to assess cell line choice and experimental conditions prior to a full study.

BALB/c Suite of Strains For Syngeneic Tumor Modeling

StrainStrain TypeImmunondeficienciesRelevance to Syngeneic Studies
BALB/cAnNTac InbredNoneInbred strain.
BALB/cJBomTac InbredNoneInbred strain.
Jh (BALB/c) ImmunodeficientLacks B cellsB cell-deficient but retains other immune cell types such as T cells and myeloid cell populations. Useful for studying immunotherapies that could induce ADA and/or anaphylaxis in wild type mice.
Fcer1g (FcRγ)ImmunodeficientDeficient in the gamma chain subunit of the FcgRI, FcgRIII, and FceRI receptors. Macrophages, neutrophils, mast cells, basophils, and NK cells are functionally impaired, due to the lack of these Fc receptors.Useful in determining the role of structurally similar Fc receptors in mediating effector immune responses and studying the pleiotropic role of the g chain subunit.
Fcgr2b (FcγRII) ImmunodeficientDeficient in the FcgRIIB protein, resulting in the inability to regulate antibody levels in response to antigenic stimuli dependent on IgG immune complexes.Useful in mechanistic studies by removing the inhibitory function of FcgRIIB, or in identifying antibody-mediated FcgRIIB-dependent crosslinking effector mechanisms.
Rag2 Knockout ImmunodeficientLacks T and B cellsCongenic on BALB/cAnNTac. Tumors may grow more quickly in an immunodeficient host. Amenable to adoptive transfer of immune cells from BALB/cAnNTac or other BALB/c lines.
Rag2/Il2rg Knockout (BRG) ImmunodeficientLacks T, B and NK cells; dysfunctional dendritic cells.Congenic on BALB/c. Tumors may grow more quickly in an immunodeficient host. Amenable to adoptive transfer of immune cells from BALB/c lines.
NFκB-RE-luc ReporterLacks T and B cellsPotentially useful in imaging host immune responses to syngeneic tumors in vivo.

Note: Syngeneic tumor take rate and growth kinetics may vary between wild type and immunodeficient mice on the same strain background. A pilot study is always good practice to assess cell line choice and experimental conditions prior to a full study.

HLA CLASS I

Model

Strain Background

Description

HLA-A2.1C57BL/6 or CB6F1Expresses the chimeric HLA-A2.1 class I molecule (representing the HLA-A2 supertype) on the surface of T and B cells.
HLA-A11C57BL/6 or CB6F1Expresses the chimeric HLA-A11 class I molecule (representing the HLA-A3 supertype) on the surface of T and B cells.
HLA-A1C57BL/6 or CB6F1Expresses the chimeric HLA-A1 class I molecule (representing the HLA-A1 supertype) on the surface of T and B cells.
HLA-A24C57BL/6 or CB6F1Expresses the chimeric HLA-A24 class I molecule (representing the HLA-A24 supertype) on the surface of T and B cells.
HLA-B7C57BL/6 or CB6F1Expresses the chimeric HLA-B7 class I molecule (representing the HLA-B7 supertype) on the surface of T and B cells.
HLA-B44C57BL/6 or CB6F1Expresses the chimeric HLA-B44 class I molecule (representing the HLA-B44 supertype) on the surface of T and B cells.
HLA CLASS II
Abb Knockout/ Transgenic HLA-DR4C57BL/6Expresses the chimeric HLA-DR4 class II molecule on the surface of T and B cells.

Are you ready to start your Syngeneic Study?

Syngeneic Cells Lines Derived From Cancer GEMs

Syngeneic tumor cell lines are most commonly derived from wild type inbred strains, but cancer GEM models can also be used. Cancer GEMs are models in which particular mutations have been introduced to provoke spontaneous tumor development. These models are often designed such that they carry mutations found in particular human cancer types. Taconic offers several spontaneous tumor models.

Comparing Syngeneic Tumor Models and Humanized Immune System Mice

When it comes to immuno-oncology, the two most common preclinical systems are syngeneic tumor models and humanized immune system mice implanted with a human cell line or patient-derived xenograft. Learn more about the pros and cons of each approach:

Syngeneic Models Versus Humanized Immune System (HIS) Mice

Syngeneic

  • Fully-intact immune system
  • Tumor genetically matched with immune system and stroma
  • Mouse vs. human differences

Humanized

  • Fully-intact immune system
  • Tumor genetically matched with immune system and stroma
  • Mouse vs. human differences
Model Type Syngeneic Models Humanized Immune System (HIS) Models
Benefits
  • Complete and intact immune system
  • Tumor, immune system and stroma are genetically matched
  • Flexibility
  • Host strains are inexpensive and available in large quantities
  • Compatibility with existing and current GEMs enabling greater flexibility and mechanistic insight
  • Availability of germ-free and gnotobiotic inbred strains for microbiome studies
  • Ability to use clinical candidate directly
  • Potential for greater translatability by studying human tumors and human immune cells
  • Compatible with patient-derived xenografts (PDX)
  • Readily available with pre-engrafted options such as huNOG and huNOG-EXL
Challenges
  • Availability of well-characterized cell lines for some tumor types (e.g., lung cancer)
  • Translatability of mouse tumors to patients and lack of patient-derived options
  • Species-specific differences between human and mouse immune systems
  • Potential requirement for using mouse surrogates for human-specific therapeutics (e.g. biologics)
  • Limited availability of GEMs on certain genetic backgrounds
  • Long timeframes for custom GEM generation
  • Limitations of immune cell engraftment and function
  • Choice of humanized immune system (HIS) model must be based on immune mechanism studied
  • Potential for GvHD in some HIS models
  • Not compatible with GEMs for mechanistic studies
  • Cost

Custom Solutions For Oncology and Immuno-Oncology Research

Taconic Biosciences' globally-recognized scientific project managers support your custom model design project from design to delivery. Each custom model design project develops along an agile framework, letting you reassess and retarget your model fluidly as new data becomes available. You can pause or postpone projects at any time, or even "back up" project milestones via cryopreservation.

Model Generation Solutions
& Breeding Services

  • Model Acquisition
  • Transition Mutant to Model
  • Scaled Breeding
  • Specialized Services
  • Distribution

Colony Management Solutions

  • Extensive Health Standard Options
  • True Gnotobiotic Profiles
  • Genetic Monitoring Programs
  • Scientific Leadership & Success Team
  • Custom Solutions for Every Partner

Get In Touch

Book a complimentary consultation or get support for an existing order

If you need immediate assistance, please contact Customer Service:

Taconic Corporate Offices

Email: info@taconic.com
Phone: +1 (518) 697-3900
273 Hover Ave., Germantown, NY 12526

North American Customer Service

Email: info@taconic.com
Phone: +1 (518) 697-3915 
Toll-free:  +1 (888) 822-6642

Hours: (Monday - Friday): 7 a.m. - 6 p.m. ET

European Customer Service

Email: info@taconic.com
Phone (Europe and Denmark): +45 70 23 04 05 
Phone (Germany): +49 214 50 68 023 
Hours: (Monday - Friday): 7 a.m. - 5 p.m. CET

Let's Get Social!

How can we help you?
Fill out the form to connect with us: