3D Whole-Brain Imaging in Collaboration with Gubra Reveals Sex-Dependent Amyloidosis in APP-PS1 (ARTE10) Mouse Model

In this scientific poster, Taconic and Gubra scientists characterize whole-brain amyloid-beta (Aβ) plaque deposition in the APP-PS1 (ARTE10) mouse model of Alzheimer’s disease across age and sex. Using 3D light sheet fluorescence microscopy (LSFM), the study maps both parenchymal and vascular-associated plaques and reveals distinct progression patterns between male and female mice. These findings strengthen the translational relevance of ARTE10 and support more informed design of preclinical studies evaluating anti-amyloid therapies.

Scroll through the poster, or download to learn more. 

Have questions on the APP-PS1 (ARTE10) Mouse? Connect with an expert today

3D whole-brain imaging of parenchymal/vascular amyloid plaque architecture during disease progression in a transgenic mouse model of Alzheimer's disease

Henrik H. Hansen1, Lea L. Larsen1, Frederikke L. Sørensen1, Laura Griffin2, Marta R. Vega1, Ditte D. Thorbek1, Yasir Gallero-Salas1, J. Hecksher-Sørensen1  

1 Gubra, Hørsholm, Denmark 
2 Taconic Biosciences, Inc., Rensselaer, New York, United States

Background & Aim

Alzheimer’s disease (AD) is histologically defined by the accumulation of Abeta (Aβ) plaques in the brain. Age and gender are important factors in AD pathology. To develop more effective interventions, preclinical studies should therefore consider these factors in the evaluation of drug candidates. Using quantitative 3D light sheet fluorescence microscopy (LSFM), we mapped age-dependent changes in plaque architecture in female and male transgenic AD mice.

Methods

Intact brains from 15, 30, and 42-week-old female and male APP/PS1 transgenic (ARTE10, n=5-6 per group) and 30-week-old male wildtype (C57BL/6, n=6) mice were co-stained for amyloid plaques (anti-human Aβ) and vasculature (anti-mouse CD31, podocalyxin), optically cleared, and scanned on an LSFM. Deep-learning assisted image analysis was applied for whole-brain segmentation, mapping, and quantification of plaques (counts, volume fraction) in more than 400 individual regions using a custom mouse brain atlas.

Conclusions

  • We mapped and quantified Aβ plaque accumulation throughout the intact brain of female and male APP-PS1 (ARTE10) mice at different ages 
  • APP-PS1 (ARTE10) mice demonstrate substantial vascular-associated plaque deposition, a histological hallmark of cerebral amyloid angiopathy (CAA)
  • In both sexes, parenchymal plaques were detected at 15 weeks of age, while vascular-associated plaques were most consistently observed at 30 and 42 weeks of age
  • Amyloidosis progressed at a faster rate and was overall more severe in female APP-PS1 (ARTE10) mice
  • Greater sex differences were observed for plaque count compared to plaque volume fraction
  • 3D LSFM imaging enables brain-wide assessment of plaque-clearing efficacy of Aβ targeted therapeutics

 

Results

Quantitative 3D whole-brain imaging pipeline (Figure 1)

A

SexGenotypeAge (weeks)N
MaleWild-type306
MaleARTE10156
MaleARTE10305
MaleARTE10426
FemaleARTE10156
FemaleARTE10306
FemaleARTE10426

B

Female and male APP-PS1 (ARTE10) mice

 

Whole brain immunolabelling
Aβ + CD31 + podocalyxin

 

Light sheet imaging brain hemisphere

 

Mapping to brain atlas

 

Whole hemisphere analysis 
Plaque counts
Paque volume fraction

Fig 1. Study groups and quantitative 3D light sheet fluorescence microscopy imaging workflow. (A) Study Groups. (B) A deep learning-enabled automated whole-brain imaging pipeline was applied to evaluate whole-brain distribution of Aβ plaques in transgenic APP-PS1 (ARTE10) mice. Whole-brain triple-staining was performed to visualize the localization of amyloid-beta (Aβ) plaques associated with the vasculature (CD31, podocalyxin). 


3D whole-brain imaging of parenchymal and vascular plaque architecture in APP-PS1 (ARTE10) Mice (Figure 2)

Fig 2. Representative raw data images. Whole-brain samples were triple-stained for Aβ (blue, plaques), CD31 and podocalyxin (magenta, vasculature) in female and male APP-PS1 (ARTE10) mice at different ages. (A) Dorsal view. Male wild-type (WT, 30 weeks-old) mice served as healthy controls (scale bar, 1000 μm). QR code links to representative 3D whole-brain video of female APP-PS1 (ARTE10) mouse at 42 weeks of age. (B) Sagittal view (scale bar, 1000 μm). Magnified cortical area shows age and sex-dependent parenchymal and vascular plaque accumulation. Arrows indicate vascular-associated plaque deposits (scale bar, 500 μm). (C) Coronal view. Arrowheads indicating plaques located along cortical penetrating arterioles (scale bars, 1000 μm (top panel); 400 μm (lower panels)). 


Age and sex-dependent differences in whole-brain Aβ plaque architecture in APP-PS1 (ARTE10) Mice (Figure 3)

Fig 3. Overview of age-and sex-dependent differences in Aβ plaque load in APP-PS1 (ARTE10) mice. (A) Group-average plaque counts compared to WT controls (dorsal view). Brain regions with increased plaque load is indicated in red color. (B) Group-average plaque volume fraction. Plaque volume fraction is expressed as volume of plaques in % of total brain area volume. Brain regions with increased plaque load is indicated in red color. (C) Comparison of plaque counts (upper panels) and volume-% (lower panels) in male vs. female APP-PS1 (ARTE10) mice across ages. Brain regions with lower (blue color) or higher (red color) plaque load in male APP-PS1 (ARTE10) mice vs. female APP-PS1 (ARTE10) mice are indicated.


Brain-wide quantification of plaque load in female and male APP-PS1 (ARTE10) mice  (Figure 4)

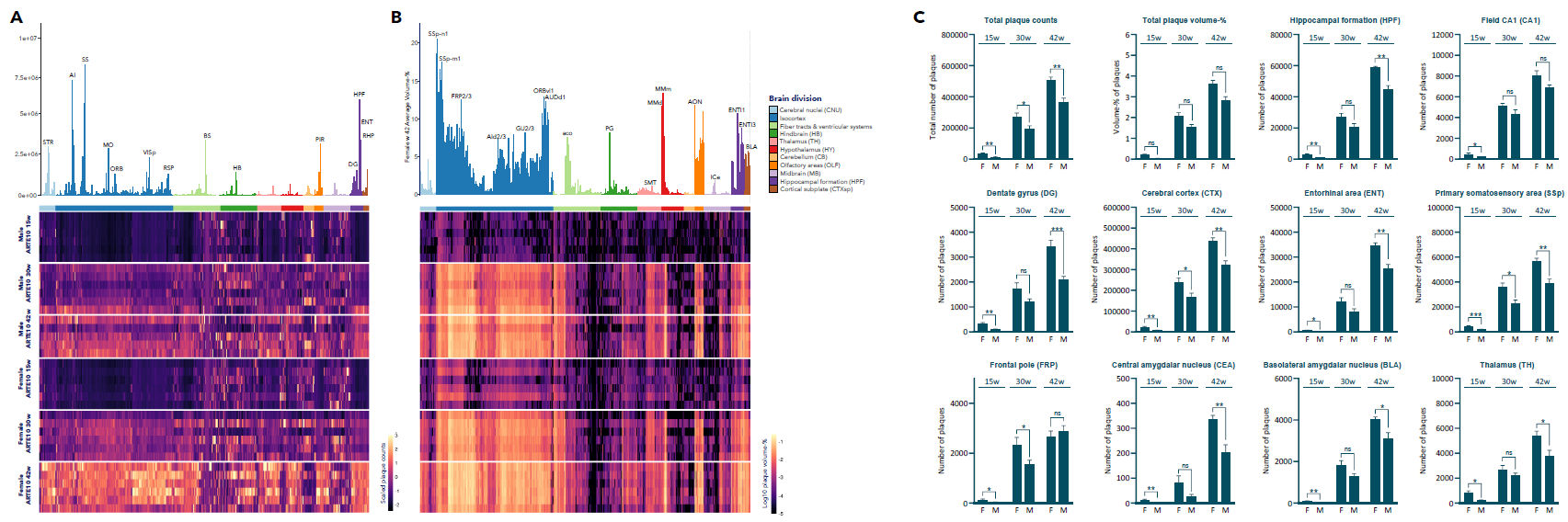
Fig 4. Age- and sex-dependent Aβ plaque accumulation in APP-PS1 (ARTE10) mice. Individual mouse data are clustered according to major brain divisions. (A) Mean plaque counts. (B) Volume fraction of plaques (volume of plaques in % of total brain area volume). Upper panels: Bar plots highlighting brain regions with highest relative mean plaque load in female 42-week-old APP-PS1 (ARTE10) mice (FDR p<0.05). Abbreviations: aco (anterior commisure, olfactory limb); AI (agranular insular area); AON (anterior olfactory nucleus); AUD (auditory areas); BLA (basolateral amygdalar nucleus); BS (brain stem); DG (dentate gyrus); ENT (entorhinal areas); FRP (frontal pole layers); GU (gustatory areas); HB (hindbrain); HPF (hippocampal formation); ICd (inferior colliculus, external nucleus); MM (mammillary body); MO (somatomotor areas); OLF (olfactory areas); ORB (orbital area); PG (pontine gray); PIR (piriform area); RHP (retrohippocampal region); RSP (retrosplenial areas); (submedial nucleus of the thalamus); SS (somatosensory areas); STR (striatum); VIS (visual areas). Lower panels: Heatmap on brain regional plaque load in individual mice. (C) Plaque load in selected brain regions of female (F) and male (M) APP-PS1 (ARTE10) mice. *p<0.05, **p<0.01, **p<0.001 (Dunnett’s test negative binomial generalized linear model).

Related Resources

Products

APP/PS1 (ARTE10) Alzheimer’s Mouse Model

Explore the APP/PS1 (ARTE10) transgenic mouse model for Alzheimer’s research. Featuring early and robust β-amyloid plaque formation, this model offers high translational value for preclinical studies targeting amyloid pathology.
White Paper

On-Demand Webinar

Taconic and Gubra Webinar: Quantitative 3D Whole-Brain Mapping of Sex-Specific Amyloid Pathology in the APP-PS1 (ARTE10) Mouse Model

Join Taconic and Gubra in this webinar to explore 3D whole-brain mapping of sex-specific amyloid pathology in the APP-PS1 (ARTE10) mouse model of Alzheimer’s disease.

How can we help you?
Fill out the form to connect with us: